请登录
注册
我的资料
收藏本站
阜城人才“e网通”
首页
Nav
阜城印象
Nav
人才方舟
Nav
政策要闻
Nav
人才引进
Nav
就业创业
Nav
人才服务
Nav
人才园区
Nav
关于我们
Nav
人才资讯
人才就业直通车
就业政策库
河北政务服务网
河北省人社一体化服务平台
政务服务
就业前沿
人事考试
企业招聘
阜城县开发区零工市场
阜城县翰林社区零工市场
零工市场
人事档案
职称评定
企业展示
孵化基地
欢迎访问人才“
e网通
”
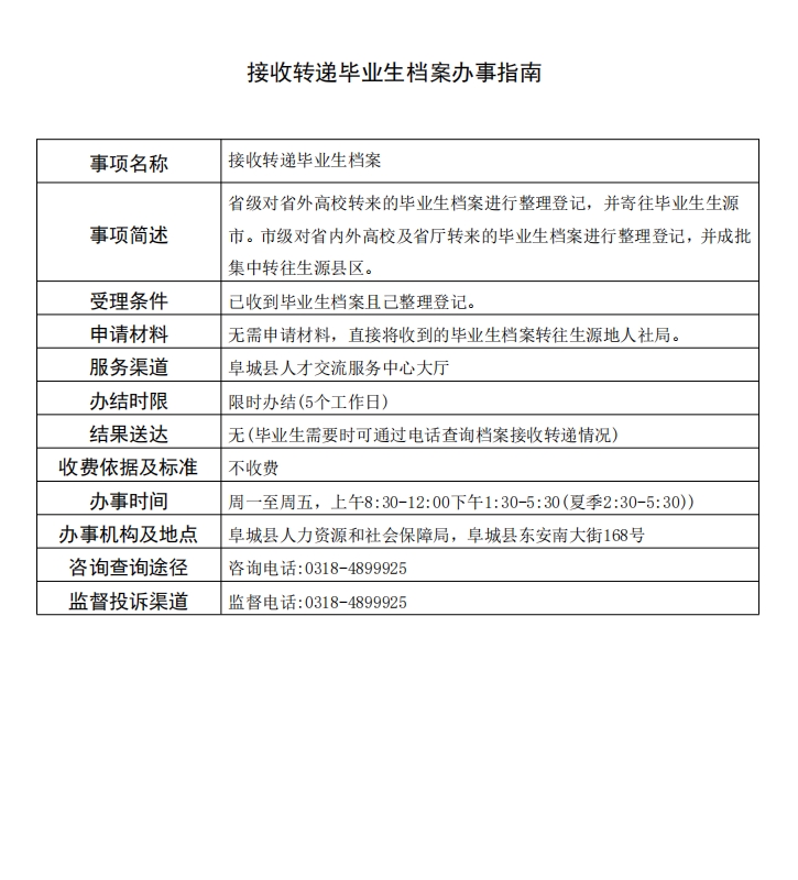
接收转递毕业生档案办事指南
发表时间:2024-10-09 09:21
上一篇
阜城县人力资源和社会保障局 关于阜城学子回归计划之欢迎学子回家过大年系列活动的实施方案
下一篇
阜城县开展“桑梓情 心永衡”衡水学子回归计划之“欢迎学子回家过大年”返乡学子交流体验活动
分享到:
您是第
位访问者
手机版